一、椭圆齿轮流量计安装
1、安装前应彻底清洗管道,并在流量计前安装过滤器,以防止杂物进入流量计。被测液体含有气体时,应安装空气分离器。
2、应注意必须把流量计的椭圆齿轮轴安成水平位置,即表盘与地平面垂直。调节流量和启动,关闭的阀门应分别安装在流量计的进出口端。
3、流量计壳体上箭头指向应与被安装管道的液体流动方向一致。
4、连续流程的管道,安装流量计的水平管道应装有旁路阀,以便定时清洗、检修。在垂直管道上流量计,应装在旁路管道中以防止杂物落入仪表内。
5、流量计在正确安装的条件下,为便于读数,可根据需要将计数器旋转180°或90°。
二、椭圆齿轮流量计使用注意事项
1、严禁用水测试流量计。
2、启动或停止时,启闭阀门应缓慢,防止突然冲击,并应防止倒流。
3、流量计进行检修时,不得将后盖拆卸,以免重装时产生精度变化而影响以便准确度。
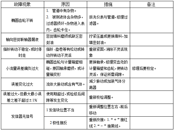
三、椭圆齿轮流量计常见故障和排除方法
Copyright © 2018 168飞艇开奖官网开奖记录查询结果 All right reserved备案号:苏ICP备81582668号-3

