168飞艇开奖官网开奖记录查询结果

天信仪表电话0517-86908060
全部类别
便携式超声波流量计
发布时间:2020-09-05 10:18来源:字体:
一、便携式超声波流量计概述
便携式超声波流量计用于测量各种能够传导超声波的单一均匀的液体的流量及热量。
便携式超声波流量计采用非接触测量方式,测量范围大,没有活动机械部件,不受系统的压力和恶劣环境的影响,已成功应用于水、纯水、海水、污水、化工液体、江河水、燃料油等流体的计量工作中。
二、便携式超声波流量计工作原理
当超声波束在液体中传播时,液体的流动将使传播时间产生微小变化,其传播时间的变化正比于液体的流速。零流量时,两个传感器发射和接收声波所需的时间完全相同(唯一可实际测量零流量的技术),液体流动时,逆流方向的声波传输时间大于顺流方向的声波传输时间。
其关系符合下面表达式:

其中:
θ:束与液体流动方向的夹角                M :声束在液体中的直线传播次数
D:管道内径                              Tup:声束在正方向上的传播时间
Tdown:声束在逆方向上的传播时间          ΔT=Tup-Tdown
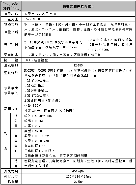
三、便携式超声波流量计技术参数

四、便携式超声波流量计外形
1、正面视图

2、侧视图
返回
标签:便携式超声波流量计,超声波流量计
168飞艇开奖官网开奖记录查询结果